2024年幼升小电脑派位报名即将开始
责任编辑: 文章来源:南京市教育局 发布时间:2024-06-14 09:11 阅读次数:显示稿件总访问量
6月15日至16日,有意向到民办小学及有电脑派位计划的热点公办小学就读的本市适龄儿童,如符合户籍所在区报名条件,孩子监护人可根据本区规定到指定地点参加电脑派位报名。部分区开设多个报名点的,监护人只需去一个报名点即可完成最多2个志愿的填报,办理登记手续时孩子无需到场。
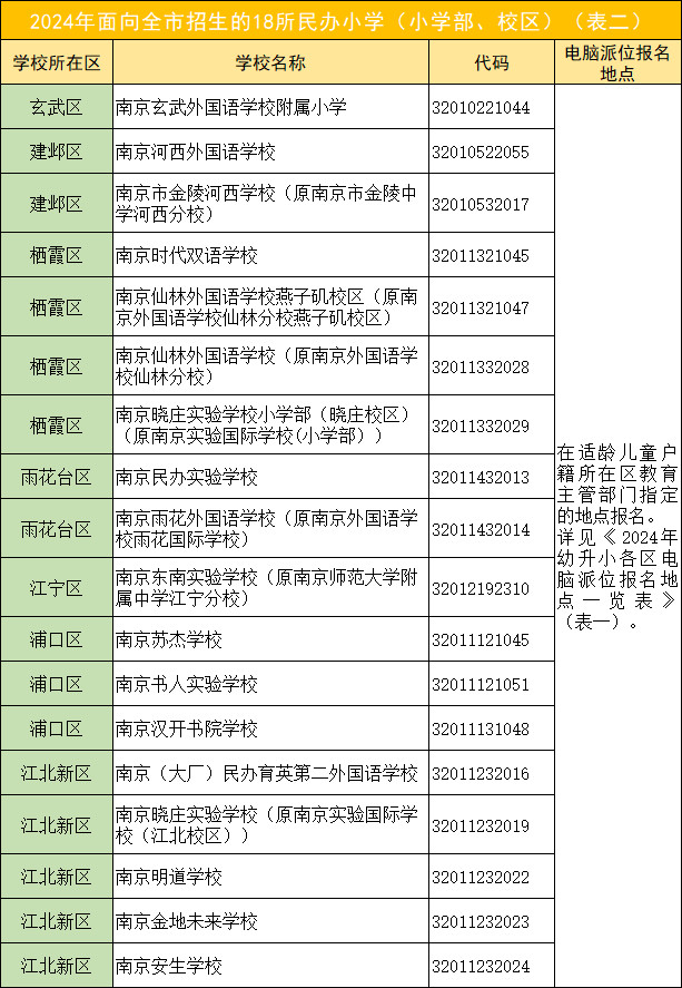
需要提醒的是,今年有18所民办小学(小学部、校区)面向全市招生,监护人不要直接前往这些学校现场报名(除非该校恰好是孩子户籍所在区教育部门指定的报名点)。各区教育部门指定的报名地点见表一,面向全市招生的民办小学见表二。
6月22日,各区教育部门将统一组织电脑派位。6月23日起,家长可在市教育局网站(https://edu.nanjing.gov.cn)查询电脑派位结果。


苏公网安备 32010202010505号
